2026《金版教程》高考复习方案生物经典不定项版-第二单元 微专题3 光合作用与细胞呼吸的关系(含光合速率和呼吸速率的测定).docx

2026《金版教程》高考复习方案生物经典不定项版-第二单元  微专题3  光合作用与细胞呼吸的关系(含光合速率和呼吸速率的测定).docx_第1页
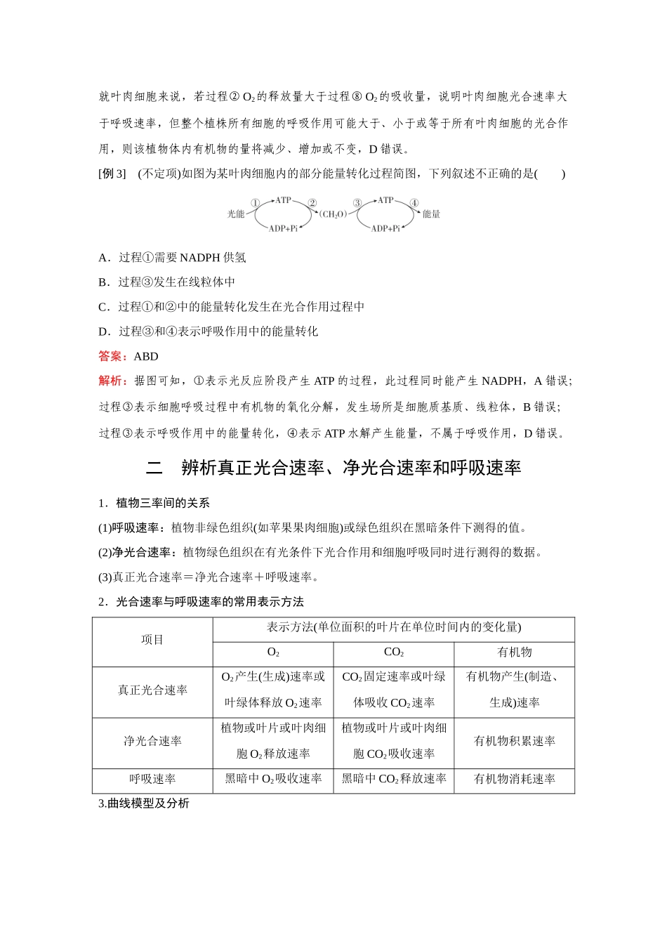
2026《金版教程》高考复习方案生物经典不定项版-第二单元  微专题3  光合作用与细胞呼吸的关系(含光合速率和呼吸速率的测定).docx_第2页
2026《金版教程》高考复习方案生物经典不定项版-第二单元  微专题3  光合作用与细胞呼吸的关系(含光合速率和呼吸速率的测定).docx_第3页
一光合作用与细胞呼吸过程、物质和能量的关系1.图解光合作用和细胞呼吸过程中的物质转化关系2.光合作用与细胞呼吸的比较比较项目光合作用呼吸作用发生范围含叶绿体的植物细胞;光合细菌(如蓝细菌)等所有活细胞...

1、本站所有内容均由用户上传,如文档内容存在违规,或者侵犯商业秘密、侵犯著作权等,请联系我们督促用户删除。
2、当您付费下载文档后,并不意味着购买了版权,版权任归原作者所有,文档只能用于自身研究参考使用,不得用于商业用途。
3、本站不对文档的完整性、权威性及其观点立场正确性做任何保证或承诺!文档内容仅供研究参考,付费前请自行鉴别。

电脑上下载的文档不知道保存在哪里?
使用键盘组合键(ctrl + j),就能打开浏览器的下载列表,查看文档下载进度和保存位置。

文档是由不同用户整理和上传,上传的时候是什么格式和内容,下载之后也不会变。建议您先查看一下文档内容和格式,是否符合自己的要求。

团结就是力量+ 关注
实名认证
内容提供者

该用户很懒,什么也没介绍

确认删除?
回到顶部