第三单元 专题突破2 不同生物固定二氧化碳的方式比较.docx

第三单元 专题突破2 不同生物固定二氧化碳的方式比较.docx_第1页
第三单元 专题突破2 不同生物固定二氧化碳的方式比较.docx_第2页
第三单元 专题突破2 不同生物固定二氧化碳的方式比较.docx_第3页
一、选择题:每小题给出的四个选项中只有一个符合题目要求。1.(2024·济宁高三联考)景天酸代谢(CAM)途径属于某些植物特有的CO2固定方式,下列关于这类植物的叙述,错误的是()A.在上午某一时刻,突然降低外界的C...

1、本站所有内容均由用户上传,如文档内容存在违规,或者侵犯商业秘密、侵犯著作权等,请联系我们督促用户删除。
2、当您付费下载文档后,并不意味着购买了版权,版权任归原作者所有,文档只能用于自身研究参考使用,不得用于商业用途。
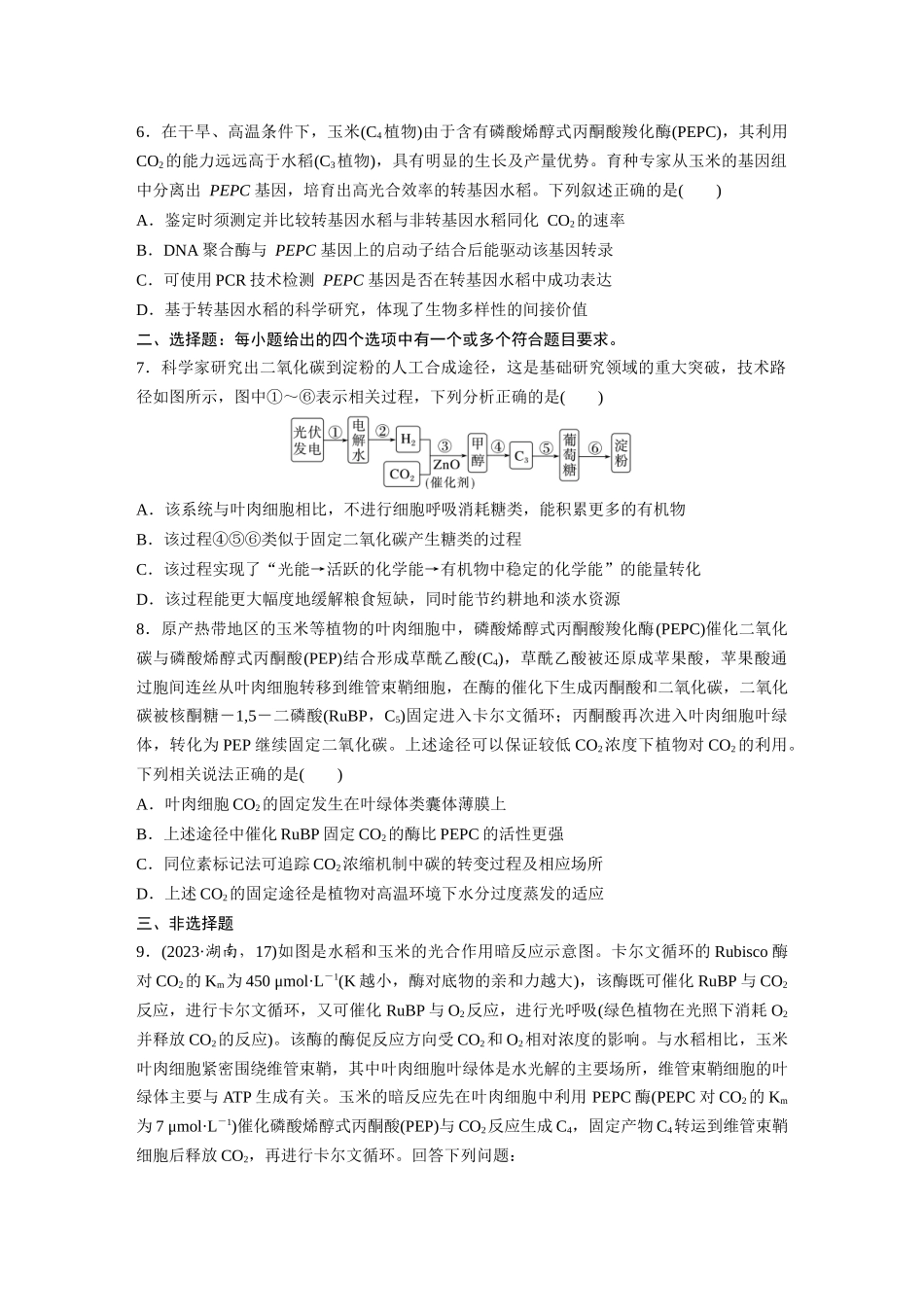
3、本站不对文档的完整性、权威性及其观点立场正确性做任何保证或承诺!文档内容仅供研究参考,付费前请自行鉴别。

电脑上下载的文档不知道保存在哪里?
使用键盘组合键(ctrl + j),就能打开浏览器的下载列表,查看文档下载进度和保存位置。

文档是由不同用户整理和上传,上传的时候是什么格式和内容,下载之后也不会变。建议您先查看一下文档内容和格式,是否符合自己的要求。

ljcx+ 关注
实名认证
内容提供者

教育文档、标准规范

确认删除?
回到顶部