华师大版八年级上册科学知识点汇总_八年级上册_八年级上册.pdf

华师大版八年级上册科学知识点汇总_八年级上册_八年级上册.pdf_第1页
华师大版八年级上册科学知识点汇总_八年级上册_八年级上册.pdf_第2页
华师大版八年级上册科学知识点汇总_八年级上册_八年级上册.pdf_第3页
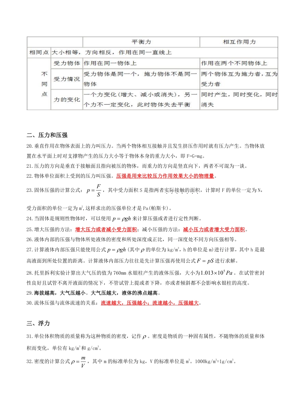
八年级上学期科学重要考点(华师大版)一、机械运动与力1.同一物体是运动还是静止取决于所选参照物,选取的参照物不同,所得的目标物运动状态也不同。2.速度是表示物体运动的快慢的物理量,单位时间内物体通过的...

1、本站所有内容均由用户上传,如文档内容存在违规,或者侵犯商业秘密、侵犯著作权等,请联系我们督促用户删除。
2、当您付费下载文档后,并不意味着购买了版权,版权任归原作者所有,文档只能用于自身研究参考使用,不得用于商业用途。
3、本站不对文档的完整性、权威性及其观点立场正确性做任何保证或承诺!文档内容仅供研究参考,付费前请自行鉴别。

电脑上下载的文档不知道保存在哪里?
使用键盘组合键(ctrl + j),就能打开浏览器的下载列表,查看文档下载进度和保存位置。

文档是由不同用户整理和上传,上传的时候是什么格式和内容,下载之后也不会变。建议您先查看一下文档内容和格式,是否符合自己的要求。

真题+ 关注
机构认证
内容提供者

该用户很懒,什么也没介绍

确认删除?
回到顶部