湖北省襄阳市2019年中考化学真题试题(含解析).docx

湖北省襄阳市2019年中考化学真题试题(含解析).docx_第1页
湖北省襄阳市2019年中考化学真题试题(含解析).docx_第2页
湖北省襄阳市2019年中考化学真题试题(含解析).docx_第3页
2019年湖北省襄阳市中考化学试卷一、选择题1.下列发生在身边的事例中,不属于化学变化的是()A.钢铁生锈B.酒精挥发C.粮食酿酒D.纸张燃烧【分析】本题考查学生对物理变化和化学变化的确定。判断一个变化是物...

1、本站所有内容均由用户上传,如文档内容存在违规,或者侵犯商业秘密、侵犯著作权等,请联系我们督促用户删除。
2、当您付费下载文档后,并不意味着购买了版权,版权任归原作者所有,文档只能用于自身研究参考使用,不得用于商业用途。
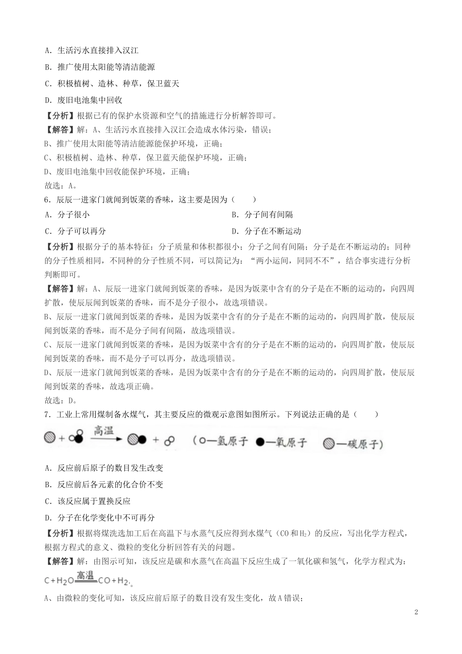
3、本站不对文档的完整性、权威性及其观点立场正确性做任何保证或承诺!文档内容仅供研究参考,付费前请自行鉴别。

电脑上下载的文档不知道保存在哪里?
使用键盘组合键(ctrl + j),就能打开浏览器的下载列表,查看文档下载进度和保存位置。

文档是由不同用户整理和上传,上传的时候是什么格式和内容,下载之后也不会变。建议您先查看一下文档内容和格式,是否符合自己的要求。

ljcx+ 关注
实名认证
内容提供者

教育文档、标准规范

确认删除?
回到顶部