2024年高考生物试卷(安徽)(空白卷).docx

2024年高考生物试卷(安徽)(空白卷).docx_第1页
2024年高考生物试卷(安徽)(空白卷).docx_第2页
2024年高考生物试卷(安徽)(空白卷).docx_第3页
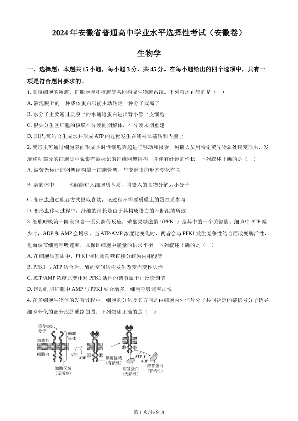
2024年安徽省普通高中学业水平选择性考试(安徽卷)生物学一、选择题:本题共15小题,每小题3分,共45分。在每小题给出的四个选项中,只有一项是符合题目要求的。1.真核细胞的质膜、细胞器膜和核膜等共同构成生物...

1、本站所有内容均由用户上传,如文档内容存在违规,或者侵犯商业秘密、侵犯著作权等,请联系我们督促用户删除。
2、当您付费下载文档后,并不意味着购买了版权,版权任归原作者所有,文档只能用于自身研究参考使用,不得用于商业用途。
3、本站不对文档的完整性、权威性及其观点立场正确性做任何保证或承诺!文档内容仅供研究参考,付费前请自行鉴别。

电脑上下载的文档不知道保存在哪里?
使用键盘组合键(ctrl + j),就能打开浏览器的下载列表,查看文档下载进度和保存位置。

文档是由不同用户整理和上传,上传的时候是什么格式和内容,下载之后也不会变。建议您先查看一下文档内容和格式,是否符合自己的要求。

ljcx的最新文档

【升级版】微专题42 四大平衡常数的计算与应用-备战2024年高考化学考点微专题(解析版)(全国版).docx
10.00金币
289下载
【升级版】微专题41 水溶液中的三大守恒和浓度大小比较-备战2024年高考化学考点微专题(原卷版)(全国版) .docx
10.00金币
60下载
【升级版】微专题41 水溶液中的三大守恒和浓度大小比较-备战2024年高考化学考点微专题(解析版)(全国版).docx
10.00金币
70下载
【升级版】微专题40 氧化还原滴定与沉淀滴定的相关计算-备战2024年高考化学考点微专题(原卷版)(全国版).docx
10.00金币
28下载
【升级版】微专题40 氧化还原滴定与沉淀滴定的相关计算-备战2024年高考化学考点微专题(解析版)(全国版).docx
10.00金币
207下载
【升级版】微专题39 水溶液中平衡图像的拓展与探析-备战2024年高考化学考点微专题(原卷版)(全国版) .docx
10.00金币
113下载
【升级版】微专题39 水溶液中平衡图像的拓展与探析-备战2024年高考化学考点微专题(解析版)(全国版).docx
10.00金币
109下载
【能力突破特训】第01讲 物质的量 气体摩尔体积 -年高考化学大一轮复习卓越讲义(原卷版).docx
10.00金币
281下载
【能力突破特训】第01讲 物质的量 气体摩尔体积 -年高考化学大一轮复习卓越讲义(解析版).docx
10.00金币
57下载
【能力突破】第01讲 物质的量 气体摩尔体积 -年高考化学大一轮复习卓越讲义(原卷版) .docx
10.00金币
13下载
ljcx+ 关注
实名认证
内容提供者

教育文档、标准规范

确认删除?
回到顶部