2024年高考生物试卷(浙江)(6月)(空白卷).docx

2024年高考生物试卷(浙江)(6月)(空白卷).docx_第1页
2024年高考生物试卷(浙江)(6月)(空白卷).docx_第2页
2024年高考生物试卷(浙江)(6月)(空白卷).docx_第3页
2024年6月浙江省普通高校招生选考科目考试生物学本试题卷分选择题和非选择题两部分,共8页,满分100分,考试时间90分钟考生注意:1.答题前,请务必将自己的姓名、准考证号用黑色字迹的签字笔或钢笔分别填写在试...

1、本站所有内容均由用户上传,如文档内容存在违规,或者侵犯商业秘密、侵犯著作权等,请联系我们督促用户删除。
2、当您付费下载文档后,并不意味着购买了版权,版权任归原作者所有,文档只能用于自身研究参考使用,不得用于商业用途。
3、本站不对文档的完整性、权威性及其观点立场正确性做任何保证或承诺!文档内容仅供研究参考,付费前请自行鉴别。

电脑上下载的文档不知道保存在哪里?
使用键盘组合键(ctrl + j),就能打开浏览器的下载列表,查看文档下载进度和保存位置。

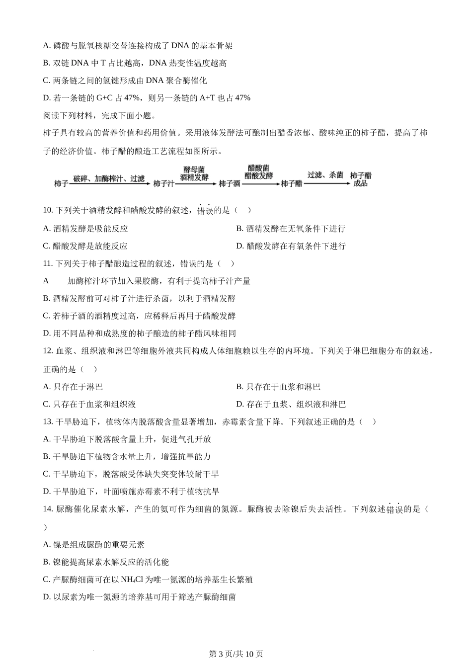
文档是由不同用户整理和上传,上传的时候是什么格式和内容,下载之后也不会变。建议您先查看一下文档内容和格式,是否符合自己的要求。

ljcx的最新文档

【升级版】微专题42 四大平衡常数的计算与应用-备战2024年高考化学考点微专题(解析版)(全国版).docx
10.00金币
289下载
【升级版】微专题41 水溶液中的三大守恒和浓度大小比较-备战2024年高考化学考点微专题(原卷版)(全国版) .docx
10.00金币
60下载
【升级版】微专题41 水溶液中的三大守恒和浓度大小比较-备战2024年高考化学考点微专题(解析版)(全国版).docx
10.00金币
70下载
【升级版】微专题40 氧化还原滴定与沉淀滴定的相关计算-备战2024年高考化学考点微专题(原卷版)(全国版).docx
10.00金币
28下载
【升级版】微专题40 氧化还原滴定与沉淀滴定的相关计算-备战2024年高考化学考点微专题(解析版)(全国版).docx
10.00金币
207下载
【升级版】微专题39 水溶液中平衡图像的拓展与探析-备战2024年高考化学考点微专题(原卷版)(全国版) .docx
10.00金币
113下载
【升级版】微专题39 水溶液中平衡图像的拓展与探析-备战2024年高考化学考点微专题(解析版)(全国版).docx
10.00金币
109下载
【能力突破特训】第01讲 物质的量 气体摩尔体积 -年高考化学大一轮复习卓越讲义(原卷版).docx
10.00金币
281下载
【能力突破特训】第01讲 物质的量 气体摩尔体积 -年高考化学大一轮复习卓越讲义(解析版).docx
10.00金币
57下载
【能力突破】第01讲 物质的量 气体摩尔体积 -年高考化学大一轮复习卓越讲义(原卷版) .docx
10.00金币
13下载
ljcx+ 关注
实名认证
内容提供者

教育文档、标准规范

确认删除?
回到顶部