初三物理九年级物理第十五章功和机械能单元检测题及答案A卷.doc

初三物理九年级物理第十五章功和机械能单元检测题及答案A卷.doc_第1页
初三物理九年级物理第十五章功和机械能单元检测题及答案A卷.doc_第2页
初三物理九年级物理第十五章功和机械能单元检测题及答案A卷.doc_第3页
smNWFPv/3.02.136.0《功和机械能》单元检测试题A卷一、选择题:(1--7小题单选、8--10小题多选)1、在下图的四种情境中,人对物体做功的是()smNWFPv/3.02.136.0提着桶在水平地举着杠铃原地不动用力...

1、本站所有内容均由用户上传,如文档内容存在违规,或者侵犯商业秘密、侵犯著作权等,请联系我们督促用户删除。
2、当您付费下载文档后,并不意味着购买了版权,版权任归原作者所有,文档只能用于自身研究参考使用,不得用于商业用途。
3、本站不对文档的完整性、权威性及其观点立场正确性做任何保证或承诺!文档内容仅供研究参考,付费前请自行鉴别。

电脑上下载的文档不知道保存在哪里?
使用键盘组合键(ctrl + j),就能打开浏览器的下载列表,查看文档下载进度和保存位置。

文档是由不同用户整理和上传,上传的时候是什么格式和内容,下载之后也不会变。建议您先查看一下文档内容和格式,是否符合自己的要求。

真题+ 关注
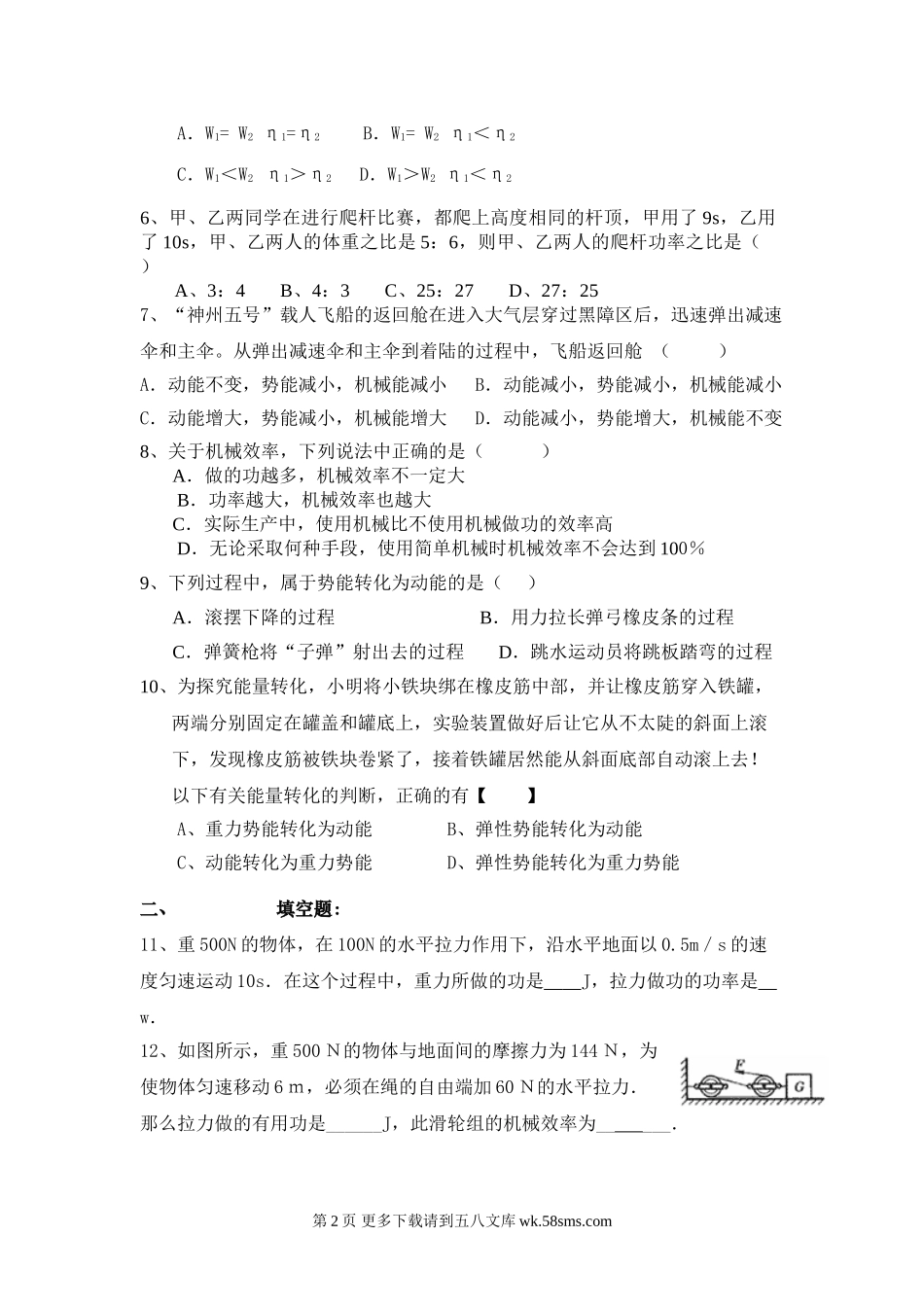
机构认证
内容提供者

该用户很懒,什么也没介绍

确认删除?
回到顶部