电气安全隐患规范依据查询手册.docx

电气安全隐患规范依据查询手册.docx_第1页
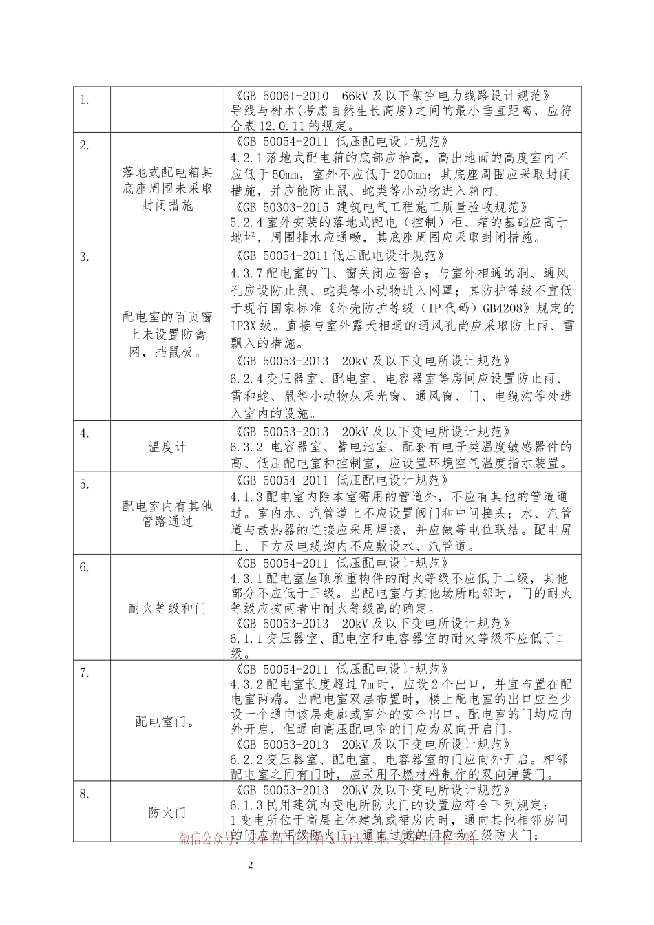
电气安全隐患规范依据查询手册.docx_第2页
电气安全隐患规范依据查询手册.docx_第3页
电气安全隐患规范依据查询手册微信公众号:安全生产管理&知识星球:安全精品资料库21.《GB50061-201066kV及以下架空电力线路设计规范》导线与树木(考虑自然生长高度)之间的最小垂直距离,应符合表12.0.11的规定。2....

1、本站所有内容均由用户上传,如文档内容存在违规,或者侵犯商业秘密、侵犯著作权等,请联系我们督促用户删除。
2、当您付费下载文档后,并不意味着购买了版权,版权任归原作者所有,文档只能用于自身研究参考使用,不得用于商业用途。
3、本站不对文档的完整性、权威性及其观点立场正确性做任何保证或承诺!文档内容仅供研究参考,付费前请自行鉴别。

电脑上下载的文档不知道保存在哪里?
使用键盘组合键(ctrl + j),就能打开浏览器的下载列表,查看文档下载进度和保存位置。

文档是由不同用户整理和上传,上传的时候是什么格式和内容,下载之后也不会变。建议您先查看一下文档内容和格式,是否符合自己的要求。

Uncle_Feng 文库+ 关注
实名认证
内容提供者

安全管理类文件、课件等学习资源。

确认删除?
回到顶部