2026版《课堂新坐标》高三历史一轮复习通用版46中外历史纲要(下)第十一单元单元提升11.docx

2026版《课堂新坐标》高三历史一轮复习通用版46中外历史纲要(下)第十一单元单元提升11.docx_第1页
2026版《课堂新坐标》高三历史一轮复习通用版46中外历史纲要(下)第十一单元单元提升11.docx_第2页
2026版《课堂新坐标》高三历史一轮复习通用版46中外历史纲要(下)第十一单元单元提升11.docx_第3页
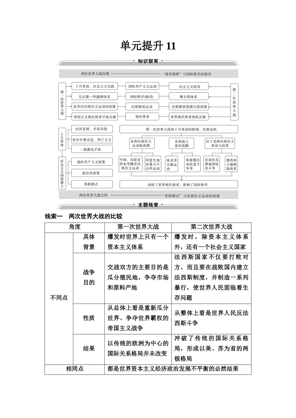
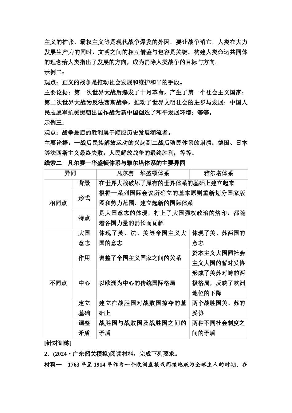
单元提升11线索一两次世界大战的比较角度第一次世界大战第二次世界大战不同点具体背景爆发时世界上只有一个资本主义体系爆发时,除资本主义体系外,还有一个社会主义国家战争目的交战双方的主要目的是瓜分殖民地...

1、本站所有内容均由用户上传,如文档内容存在违规,或者侵犯商业秘密、侵犯著作权等,请联系我们督促用户删除。
2、当您付费下载文档后,并不意味着购买了版权,版权任归原作者所有,文档只能用于自身研究参考使用,不得用于商业用途。
3、本站不对文档的完整性、权威性及其观点立场正确性做任何保证或承诺!文档内容仅供研究参考,付费前请自行鉴别。

电脑上下载的文档不知道保存在哪里?
使用键盘组合键(ctrl + j),就能打开浏览器的下载列表,查看文档下载进度和保存位置。

文档是由不同用户整理和上传,上传的时候是什么格式和内容,下载之后也不会变。建议您先查看一下文档内容和格式,是否符合自己的要求。

团结就是力量的最新文档

GB/T 39143-2020 金砷合金化学分析方法 砷含量的测定 电感耦合等离子体原子发射光谱法(1).pdf
12.00金币
268下载
GB/T 39142.1-2020 塑料-钢背二层粘接复合自润滑板材技术条件 第1部分:带改性聚四氟乙烯(PTFE)减摩层的板材(1).pdf
12.00金币
262下载
GB/T 38812.3-2020 直接还原铁 硅、锰、磷、钒、钛、铜、铝、砷、镁、钙、钾、钠含量的测定 电感耦合等离子体原子发射光谱法(1).pdf
12.00金币
142下载
GB/T 38775.2-2020 电动汽车无线充电系统 第2部分:车载充电机和无线充电设备之间的通信协议(1).pdf
12.00金币
189下载
GB/T 38744-2020 机动车尾气净化器中助剂元素化学分析方法 铈、镧、镨、钕、钡、锆含量的测定 电感耦合等离子体原子发射光谱法(1).pdf
12.00金币
159下载
GB/T 38684-2020 金属材料 薄板和薄带 双轴应力-应变曲线胀形试验 光学测量方法.(1).pdf
12.00金币
65下载
GB/T 36440-2018 信息技术 系统间远程通信和信息交换局域网和城域网 特定要求 抗干扰低速无线个域网物理层规范(1).pdf
12.00金币
127下载
GB/T 35871-2018 粮油检验 谷物及其制品中钙、钾、镁、钠、铁、磷、锌、铜、锰、硼、钡、钼、钴、铬、锂、锶、镍、硫、钒、硒、铷含量的测定 电感耦合等离子体发射光谱法.pdf
12.00金币
214下载
GB/T 35212.4-2023 天然气处理厂气体及溶液分析与脱硫、脱碳及硫磺回收分析评价方法 第4部分:用离子色谱法测定醇胺脱硫溶液中钠、镁、钙离子组成.pdf
12.00金币
267下载
GB/T 35212.3-2021 天然气处理厂气体及溶液分析与脱硫、脱碳及硫磺回收分析评价方法 第3部分:硫磺回收及尾气处理催化剂技术要求及分析评价方法.pdf
12.00金币
243下载
团结就是力量+ 关注
实名认证
内容提供者

该用户很懒,什么也没介绍

确认删除?
回到顶部