2023年1月14日城口事业单位考试E类《综合应用能力》试卷(考生回忆版)_答案解析.pdf

2023年1月14日城口事业单位考试E类《综合应用能力》试卷(考生回忆版)_答案解析.pdf_第1页
2023年1月14日城口事业单位考试E类《综合应用能力》试卷(考生回忆版)_答案解析.pdf_第2页
2023年1月14日城口事业单位考试E类《综合应用能力》试卷(考生回忆版)_答案解析.pdf_第3页
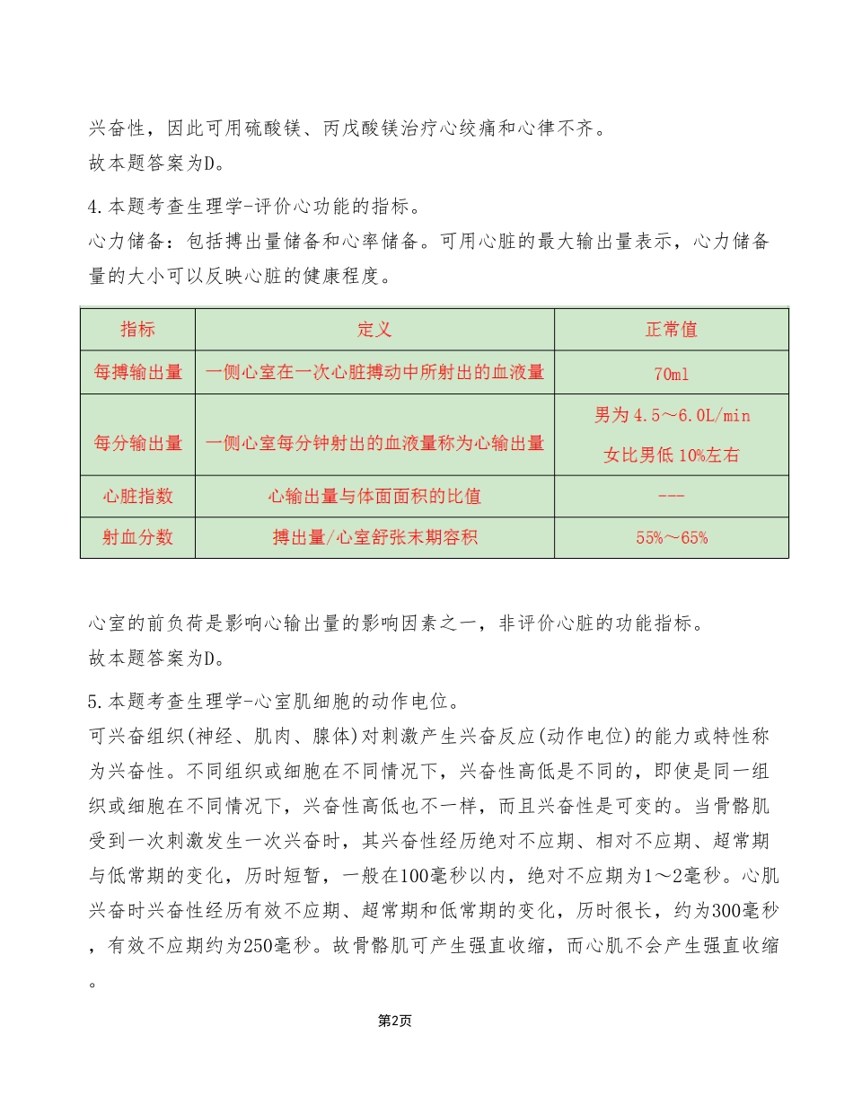
第1页1.本题考查解剖学-骨的分类。按形态,骨可分为4类:(1)长骨:呈长管状,分布于四肢,可分为一体两端。如肱骨、股骨等,(A选项错误)。(2)短骨:形似立方体,多成群分布于连结牢固且运动较灵活的部位,...

1、本站所有内容均由用户上传,如文档内容存在违规,或者侵犯商业秘密、侵犯著作权等,请联系我们督促用户删除。
2、当您付费下载文档后,并不意味着购买了版权,版权任归原作者所有,文档只能用于自身研究参考使用,不得用于商业用途。
3、本站不对文档的完整性、权威性及其观点立场正确性做任何保证或承诺!文档内容仅供研究参考,付费前请自行鉴别。

电脑上下载的文档不知道保存在哪里?
使用键盘组合键(ctrl + j),就能打开浏览器的下载列表,查看文档下载进度和保存位置。

文档是由不同用户整理和上传,上传的时候是什么格式和内容,下载之后也不会变。建议您先查看一下文档内容和格式,是否符合自己的要求。

团结就是力量+ 关注
实名认证
内容提供者

该用户很懒,什么也没介绍

确认删除?
回到顶部