专题12 概率(3大易错点分析+解题模板+举一反三+易错题通关)-备战2024年高考数学考试易错题(新高考专用)(原卷版).docx

专题12 概率(3大易错点分析+解题模板+举一反三+易错题通关)-备战2024年高考数学考试易错题(新高考专用)(原卷版).docx_第1页
专题12 概率(3大易错点分析+解题模板+举一反三+易错题通关)-备战2024年高考数学考试易错题(新高考专用)(原卷版).docx_第2页
专题12 概率(3大易错点分析+解题模板+举一反三+易错题通关)-备战2024年高考数学考试易错题(新高考专用)(原卷版).docx_第3页
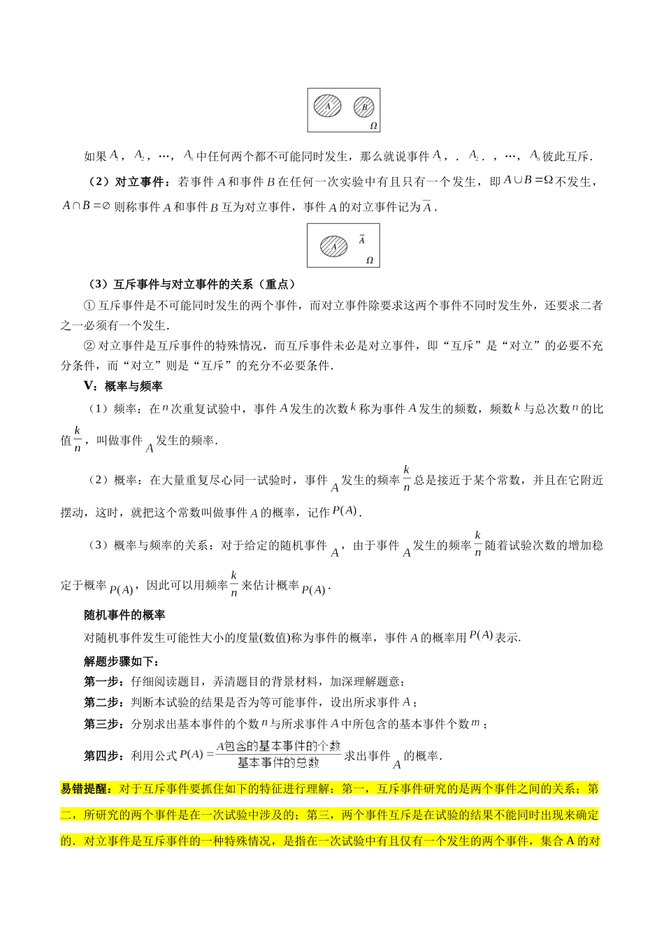
专题12概率易错点一:互斥与对立混淆致误(随机事件的概率)Ⅰ:首先明确什么是随机试验我们把对随机现象的实现和对它的观察称为随机试验,简称试验,常用字母表示.随机试验的要求:(1)试验可以在相同条件下重...

1、本站所有内容均由用户上传,如文档内容存在违规,或者侵犯商业秘密、侵犯著作权等,请联系我们督促用户删除。
2、当您付费下载文档后,并不意味着购买了版权,版权任归原作者所有,文档只能用于自身研究参考使用,不得用于商业用途。
3、本站不对文档的完整性、权威性及其观点立场正确性做任何保证或承诺!文档内容仅供研究参考,付费前请自行鉴别。

电脑上下载的文档不知道保存在哪里?
使用键盘组合键(ctrl + j),就能打开浏览器的下载列表,查看文档下载进度和保存位置。

文档是由不同用户整理和上传,上传的时候是什么格式和内容,下载之后也不会变。建议您先查看一下文档内容和格式,是否符合自己的要求。

ljcx+ 关注
实名认证
内容提供者

教育文档、标准规范

确认删除?
回到顶部