专题06 特殊句式之虚拟语气.docx

专题06  特殊句式之虚拟语气.docx_第1页
专题06  特殊句式之虚拟语气.docx_第2页
专题06  特殊句式之虚拟语气.docx_第3页
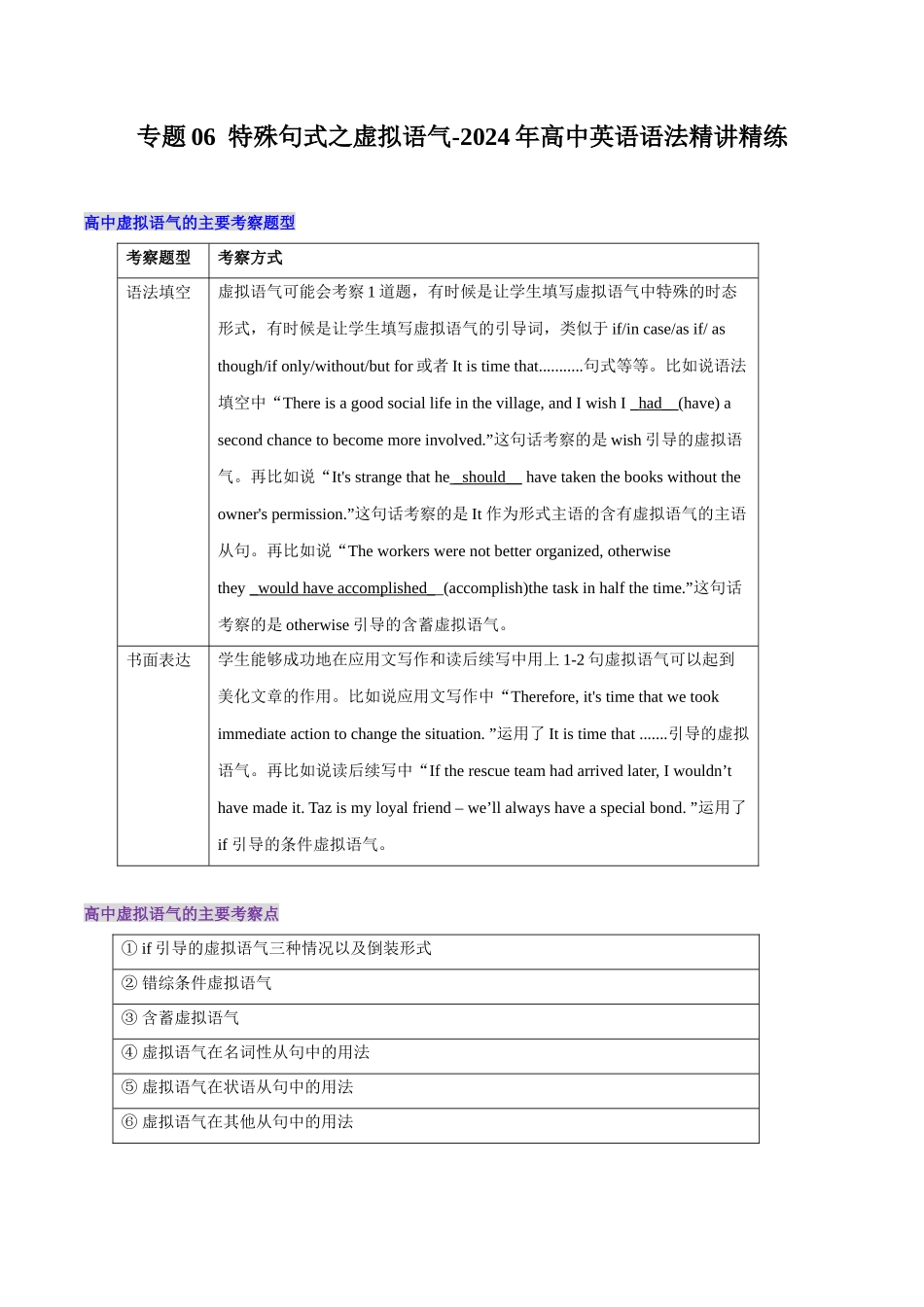
专题06特殊句式之虚拟语气-2024年高中英语语法精讲精练高中虚拟语气的主要考察题型考察题型考察方式语法填空虚拟语气可能会考察1道题,有时候是让学生填写虚拟语气中特殊的时态形式,有时候是让学生填写虚拟语气...

1、本站所有内容均由用户上传,如文档内容存在违规,或者侵犯商业秘密、侵犯著作权等,请联系我们督促用户删除。
2、当您付费下载文档后,并不意味着购买了版权,版权任归原作者所有,文档只能用于自身研究参考使用,不得用于商业用途。
3、本站不对文档的完整性、权威性及其观点立场正确性做任何保证或承诺!文档内容仅供研究参考,付费前请自行鉴别。

电脑上下载的文档不知道保存在哪里?
使用键盘组合键(ctrl + j),就能打开浏览器的下载列表,查看文档下载进度和保存位置。

文档是由不同用户整理和上传,上传的时候是什么格式和内容,下载之后也不会变。建议您先查看一下文档内容和格式,是否符合自己的要求。

ljcx+ 关注
实名认证
内容提供者

教育文档、标准规范

确认删除?
回到顶部