宁夏回族自治区银川一中2023-2024学年高一上学期期末生物试题含答案.docx

宁夏回族自治区银川一中2023-2024学年高一上学期期末生物试题含答案.docx_第1页
宁夏回族自治区银川一中2023-2024学年高一上学期期末生物试题含答案.docx_第2页
宁夏回族自治区银川一中2023-2024学年高一上学期期末生物试题含答案.docx_第3页
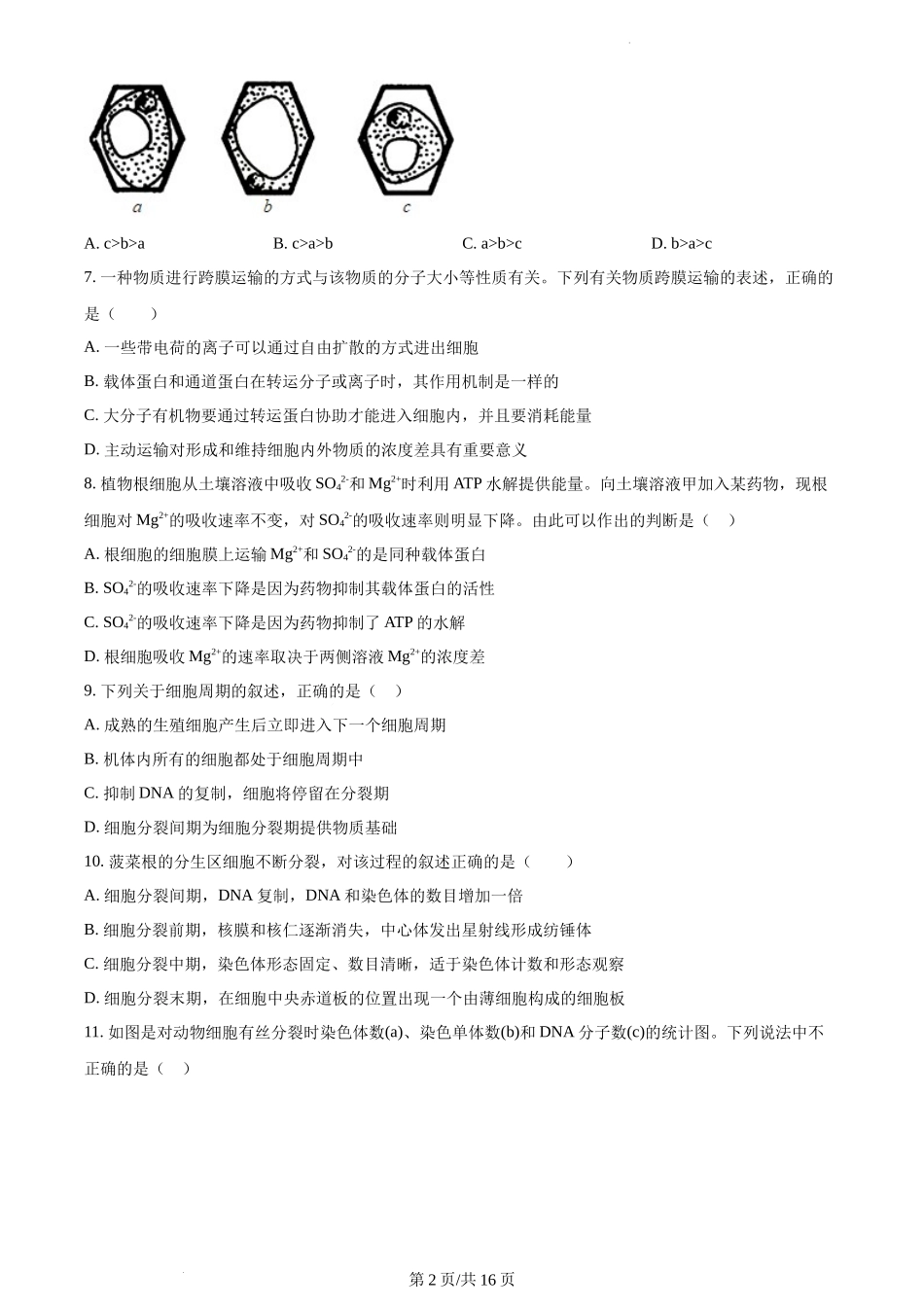
银川一中2023/2024学年度(上)高一期末考试生物试卷一、单项选择题(1-30每题1分,31-40每题2分,共50分)1.某同学以紫色洋葱鳞片叶外表皮为材料观察植物细胞的质壁分离和复原,在细胞质壁分离的过程中,液泡的颜...

1、本站所有内容均由用户上传,如文档内容存在违规,或者侵犯商业秘密、侵犯著作权等,请联系我们督促用户删除。
2、当您付费下载文档后,并不意味着购买了版权,版权任归原作者所有,文档只能用于自身研究参考使用,不得用于商业用途。
3、本站不对文档的完整性、权威性及其观点立场正确性做任何保证或承诺!文档内容仅供研究参考,付费前请自行鉴别。

电脑上下载的文档不知道保存在哪里?
使用键盘组合键(ctrl + j),就能打开浏览器的下载列表,查看文档下载进度和保存位置。

文档是由不同用户整理和上传,上传的时候是什么格式和内容,下载之后也不会变。建议您先查看一下文档内容和格式,是否符合自己的要求。

小米粒+ 关注
实名认证
内容提供者

该用户很懒,什么也没介绍

确认删除?
回到顶部