中职班级建设方案设计(优质).docx

中职班级建设方案设计(优质).docx_第1页
中职班级建设方案设计(优质).docx_第2页
中职班级建设方案设计(优质).docx_第3页
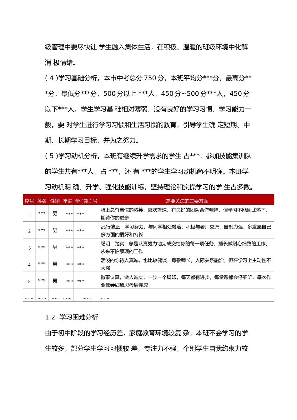
中职****班级建设方案设计班级建设方案对于班级管理及学生自身发展是非常重要的。中职学生的自我约束能力较弱,自我教育、自我管理、自我发展能力有待提高。根据我国职业教育改革发展要求,笔者结合所带班级的情...

1、本站所有内容均由用户上传,如文档内容存在违规,或者侵犯商业秘密、侵犯著作权等,请联系我们督促用户删除。
2、当您付费下载文档后,并不意味着购买了版权,版权任归原作者所有,文档只能用于自身研究参考使用,不得用于商业用途。
3、本站不对文档的完整性、权威性及其观点立场正确性做任何保证或承诺!文档内容仅供研究参考,付费前请自行鉴别。

电脑上下载的文档不知道保存在哪里?
使用键盘组合键(ctrl + j),就能打开浏览器的下载列表,查看文档下载进度和保存位置。

文档是由不同用户整理和上传,上传的时候是什么格式和内容,下载之后也不会变。建议您先查看一下文档内容和格式,是否符合自己的要求。

ljcx+ 关注
实名认证
内容提供者

教育文档、标准规范

确认删除?
回到顶部